带货的保健品遭央视曝光是假洋货,李若彤等明星纷纷致歉

作者:拓荒牛 分类:默认分类 时间:2026-04-02 21:10
企业第二办公区-企业智慧之窗 - 宣传部

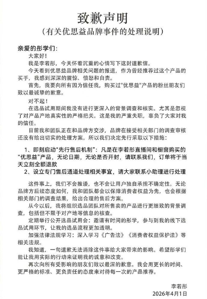
DoNews4月2日消息,近日,“优思益”产品因被央视曝光假澳洲进口已全网下架,多位明星、主播曾带货相关产品。4月1日,据中新经纬,李若彤直播间官微“彤享会”发布致歉声明,“李若彤专属小助理”随后也在朋友圈发布该声明。

声明称:在选品试用期间我没有进行更深入的背景调查和核实。尤其是忽视了对产品产地真实性的严格把关。这是我的严重失职,辜负了大家对我的信任。

李若彤表示,即刻启动"先行售后机制":凡是在李若彤直播间和橱窗购买的"优思益"产品,无论日期,无论是否开封,请联系我们,订单将于当天立刻全额退款。

当前用户暂时关闭评论 或尚未登录,请先 登录注册
暂无留言
版权所有:拓荒族 晋ICP备17002471号-6